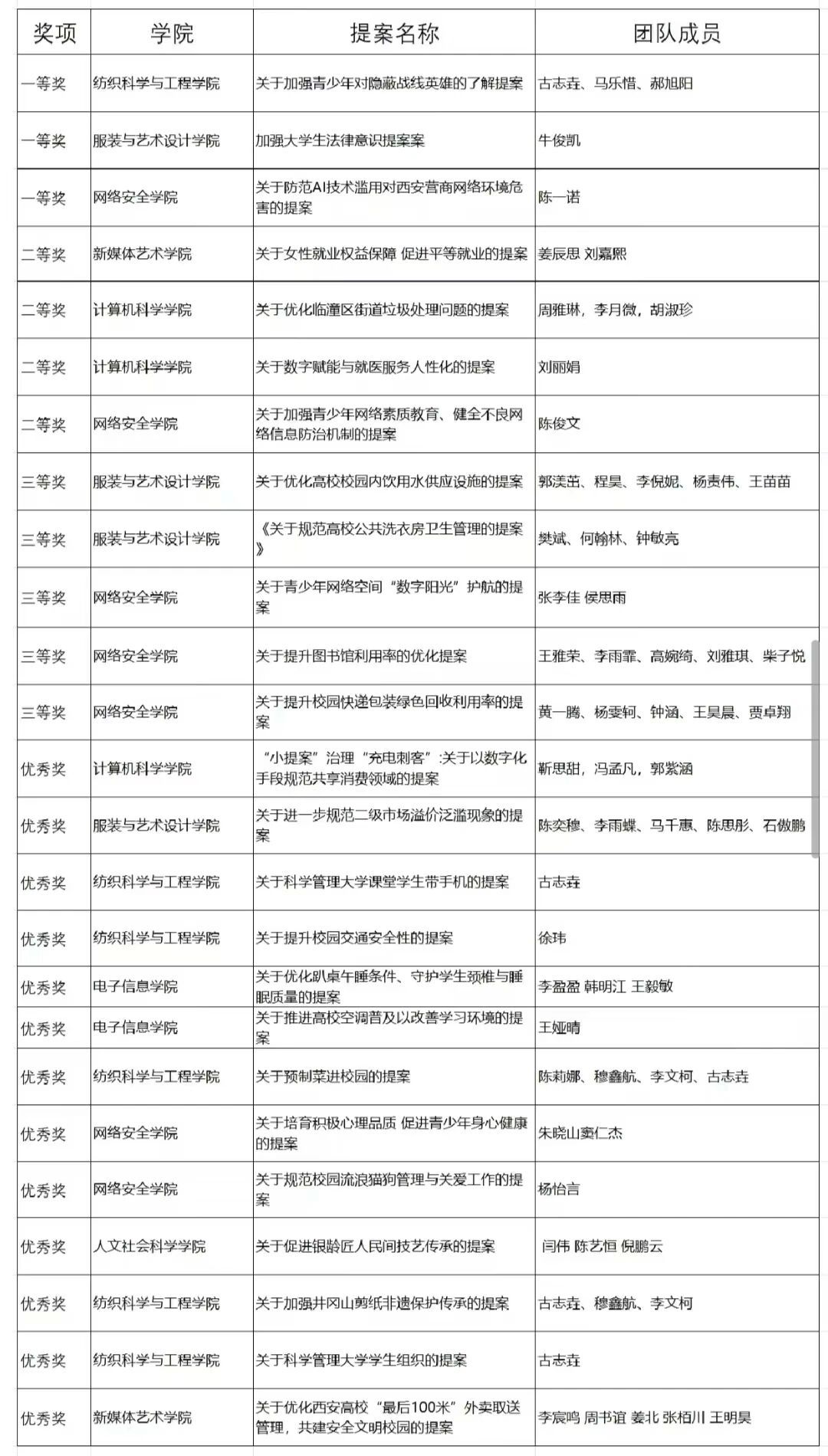
近日,由校团委主办、网络安全学院承办的西安市青少年模拟政协提案活动圆满落幕。活动以培育青年责任担当为核心,引导广大青年聚焦社情民生、直面治理难题、心系国家发展,切实增强青年学生的公民意识与社会使命感。本次活动自2025年10月启动以来,累计收到全校各学院提交的青少年模拟政协提案72份。经专家评审组严谨评审、综合评议,最终评选出优秀获奖作品25篇,其中一等奖3篇、二等奖4篇、三等奖5篇、优秀奖13篇。获奖提案主题鲜明聚焦、构思新颖务实、视角鲜活独特,充分彰显我校学子立足社会现实、主动探索国家治理议题的责任担当与创新活力。学校将以此次活动为抓手,持续完善青少年建言献策实践平台,进一步激励广大学生强化社会责任感、提升参政议政能力,为培育新时代青年的制度自信与使命担当持续汇聚青春力量、注入蓬勃动能。

来源 | 网络安全学院编辑 | 王煊宇审核 | 张余鑫校团委 · 西工程大青年出品